Let’s make something impactful together.

I look forward to new opportunities where I can contribute my experience, grow alongside others, and help shape impactful technology solutions.

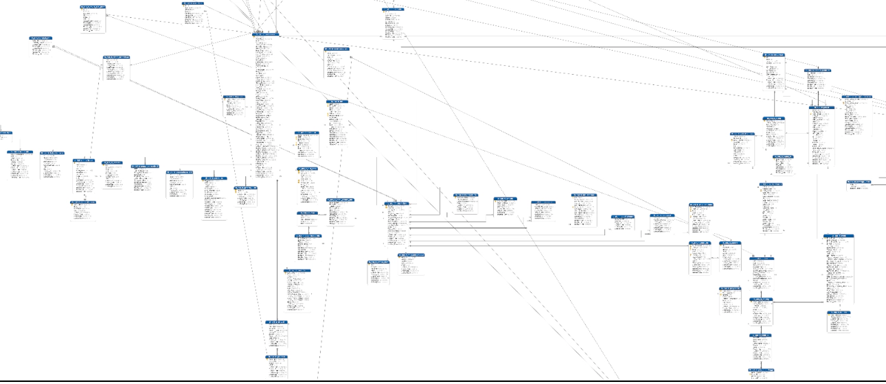
Designing Complex and High Flexibility Database

Designing Complex and High Flexibility Database

Software never stops evolving—it's essential for keeping up with the way businesses operate. Sometimes changes are minor, while other times they’re major and have a significant impact. Some changes last for a long time, while others only last for a few weeks. Modifying stable, existing code for a change that lasts only a short time has always been frustrating for me.

To address this, I developed an approach for building software with high flexibility and easy configurability to meet specific requirements. The core idea is based on two key principles:

  1. Easy configuration to adapt to changing requirements (especially for minor updates).
  2. A solid foundation that allows for scalable, long-term development.

This approach has been implemented in several of my projects—for example, an inventory system capable of handling any type of asset or goods, and the Activity & Event Management System, which can manage the registration process for any type of activity or event, among others.